棉纤维作为纺织工业的重要原料,其品质改良一直是棉花育种的核心目标之一。其中,纤维强度是衡量棉纤维品质的关键指标,在纺织工业中,高强度的纤维更受青睐。陆地棉(G. hirsutum)和海岛棉(G. barbadense)是当代棉花栽培的两大主要品种,其中海岛棉以其优异的纤维品质闻名。深入挖掘和利用海岛棉的基因组资源,将有助于解析海陆种间纤维强度差异的遗传基础,进而推动陆地棉纤维品质的遗传改良。然而,纤维强度是一种复杂的数量性状,目前仅有少数调控纤维强度的基因被鉴定,棉纤维强度形成的遗传基础及其分子调控机制仍缺乏深入解析。
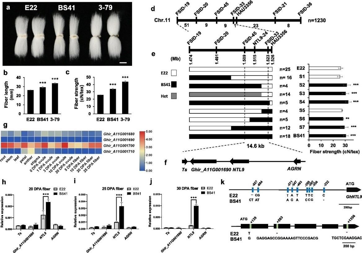
近日,英国365集团林忠旭教授课题组在《Journal of Advanced Research》杂志发表了题为“NAC transcription factor GbNTL9 modifies the accumulation and organization of cellulose microfibrils to enhance cotton fiber strength”的研究论文。该研究从陆地棉鄂棉22(E22)和海岛棉3-79回交自交系BIL群体中筛选到一个纤维品质优良的家系,命名为BS41。以陆地棉E22和BS41为亲本的分离群体,图位克隆了一个控制纤维强度的NAC转录因子GbNTL9(图1)。

图1. GbNTL9的图位克隆
NTL9编码一个具有NTM结构域的NAC转录因子,为了验证NTL9确切的基因功能,作者采用35S启动子超表达陆地棉基因型的NTL9E22、采用纤维特异启动子超表达海岛棉基因型的NTL9BS41、采用基因编辑载体敲除GhNTL9。2种超表达材料的纤维强度显著提升,基因敲除材料的纤维强度无显著变化(图2)。

图2. NTL9转基因系(35S::NTL9E22,exp::NTL9BS41和CRISPR GhNTL9)的表达分析与纤维表型
进一步研究发现,NTL9通过促进纤维素微纤维在细胞壁上的紧密堆积排列来增加纤维强度(图3)。转录组分析表明NTL9抑制了一系列次生壁合成相关基因(如CESA4、CESA7和CESA8等)的表达,这种纤维素的延缓合成可能改变了纤维素微纤维的沉积模式,从而提高纤维强度。NTL9与MYB6在体内存在物理相互作用,且NTL9是ERF转录因子(GhERF5,GhERF7,GhERF9,GhERF12)的下游靶标,可能通过乙烯信号途径参与纤维强度的调控(图4)。此外,作者还发现NTL9基因第二个外显子上的一个24-bp插入型InDel为海岛棉所特有,且对纤维强度有正向效应。基于该InDel,作者开发了一种能够有效区分陆地棉和海岛棉基因型的分子标记,为分子标记辅助选择育种提供了实用工具。综上所述,该研究不仅为棉花纤维品质的遗传改良提供了重要的基因资源,还为解析纤维强度的遗传调控机制提供了新的理论依据。

图3. 亲本和转基因系纤维细胞壁形态结构

图4. NTL9参与纤维次生壁增厚的分子调控模型
英国365上市集团已毕业博士生吴迷为该论文第一作者,英国365上市集团/作物遗传改良全国重点实验室林忠旭教授和青岛农业大学农学院李夕梅副教授为论文的共同通讯作者。该研究工作得到了国家自然科学基金(No. 32001592)和湖北省重点研发项目(No. 2023BBB050)的资助。
原文链接:https://doi.org/10.1016/j.jare.2025.02.022