随着全球对植物油需求的不断增加,科学家们一直在探索提高大豆油含量的新方法。10月31日,我校大豆团队联合中科院遗传发育所和吉林省农科院在微生物组领域国际权威期刊《Microbiome》(2023年影响因子:13.8)在线发表了题为“Quality traits drive the enrichment of Massilia in the rhizosphere to improve soybean oil content”的重要研究论文,研究发现了一类与大豆油脂相关的微生物(Oil Associated Bacteria, OAB)并证明特定微生物马赛菌(Massilia)在大豆根际的富集能够促进根系生长并显著提升大豆油脂含量,这一发现为提高大豆油脂含量及品质改良提供了新思路。

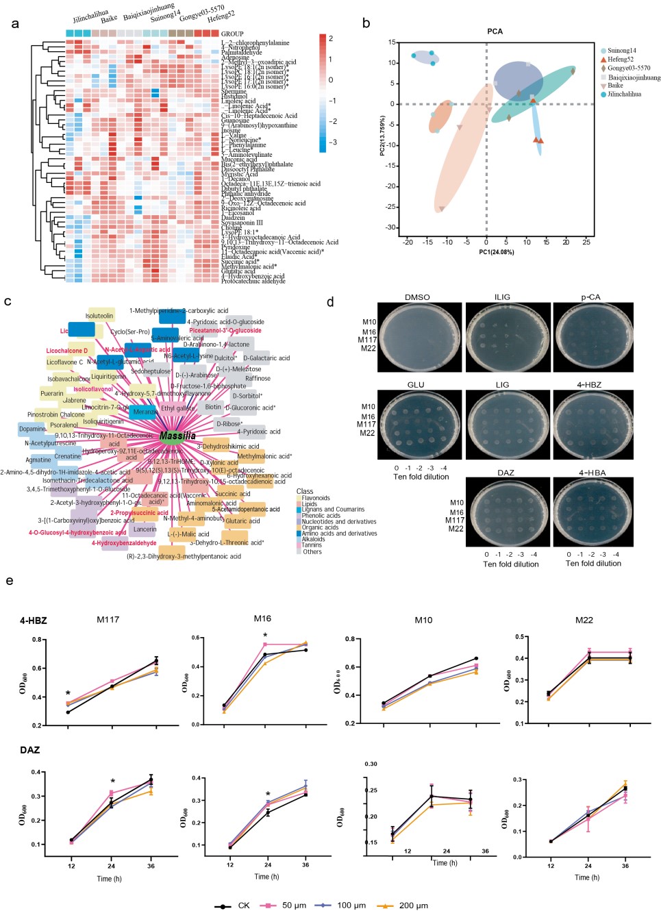
研究团队通过16S高通量测序技术,分析了来自1949 - 2010年东北大豆主产区(吉林、辽宁、 黑龙江)育成的53个地方品种和47个现代栽培品种共100个大豆品种的根际细菌群落结构,发现种子品质性状的遗传改良重塑了大豆根际微生物群落的结构。在高油大豆品种的根际中,发现种子品质性状的遗传改良重塑了根际微生物群落结构;在高油品种的根际中,鞘氨醇单胞菌科、芽孢杆菌科、诺卡氏菌科、黄杆菌科、几丁质菌科、草酸杆菌科和链霉菌科的细菌被明显富集。值得一提的是,草酸杆菌科马赛菌在高油大豆品种的根际中呈现高度富集,与油脂的改良呈正相关。此外,马赛菌能被高油大豆品种的根系分泌物特异性地调控,且与植物苯丙烷类生物合成途径中的酚酸和黄酮类化合物有关。

根系分泌物与微生物类群的关系
进一步研究发现Massilia影响生长素信号传导或干扰活性氧相关代谢影响根的生长。此外,Massilia激活了糖酵解途径,从而促进了种子油的积累。这些发现揭示了大豆微生物组构成与品质性状紧密关联,为认识大豆品质,特别是油脂性状形成及调控机制提供了新思路,也为培育高产高油大豆品种以及开发提高种子含油量的新栽培策略提供了坚实的理论基础。

马赛菌对大豆品质和脂肪酸含量的影响
微生物组被称为植物的“第二基因组”。本研究结果为深入理解根际微生物组成与植物基因组之间的相互作用及其在作物重要性状形成中的调控作用提供了新视角,这为未来良种培育、精准栽培技术及有益微生物菌剂应用,协同提升作物产量和品质开辟了新的方向。研究人员呼吁作物遗传育种和栽培科研工作者密切关注根际微生物在作物品质及产量等重要农艺性状形成中的重要作用,通过学科交叉联合攻关,创新优良品种及适配的栽培技术体系,加快提升作物品质和产量的进程。随着对植物微生物组认识的加深,科学家们希望能够利用这些OAB的优良特性,开发出更有效的提升油脂含量的农业生产技术,以提升油脂含量,推动油料作物品质提升和农业的可持续的发展,为我国粮食安全贡献力量。
英国365集团博士后韩琴(现中国农业科学院油料作物研究所副研究员),博士生朱光辉和吉林省农业科学院副研究员邱红梅为文章的共同第一作者,英国365集团李霞教授,中科院遗传发育所白洋研究员(现北京大学生命科学学院研究员)和吉林省农业科学院大豆研究所王跃强研究员为文章的共同通讯作者。该研究得到了国家重点研发计划、湖北洪山实验室等相关项目的经费支持。
文章链接:https://rdcu.be/dYDJD
https://microbiomejournal.biomedcentral.com/articles/10.1186/s40168-024-01933-7