科研动态
当前位置: 网站首页  > 科学研究  > 科研动态  > 正文
Plant Cell | 李博教授团队发现青枯菌新型免疫激发因子并揭示细菌降解DAMP和适应木质部的新机制!
作者:审核:编辑:李纵擎发布时间:2023-03-31

2023年3月29日,The Plant Cell 在线发表了英国365集团李博团队题为“Duality of immune recognition by tomato and virulence activity of the Ralstonia solanacearum exo-polygalacturonase PehC”的研究成果。该研究首次发现了青枯菌的PehC能够作为免疫激发子激活番茄根系的免疫反应,深入揭示了PehC作为多聚半乳糖醛酸外切酶能够水解寡半乳糖醛酸(OG)产生半乳糖醛酸(GalA),具有抑制番茄的DTI免疫反应和为青枯菌的定殖生长提供碳源的双重功能。



植物细菌性青枯病是由茄科雷尔氏菌(Ralstonia solanacearum)引起的一种广泛分布的世界性病害,能够对包括番茄、辣椒和马铃薯在内的250多种植物造成严重损害,造成巨大的经济损失。植物依靠先天免疫系统来抵御病原菌,然而目前关于番茄免疫系统如何感知青枯菌及其反防御策略在很大程度上仍然未知,同时青枯菌作为木质部病害关于其如何适应木质部这个特殊的环境也不清楚。因此,深入解析番茄免疫识别青枯菌以及青枯菌适应植物木质部的分子机制,可以拓展对番茄和青枯菌免疫互作系统的认知,为创新控制维管束病害策略提供新的线索。

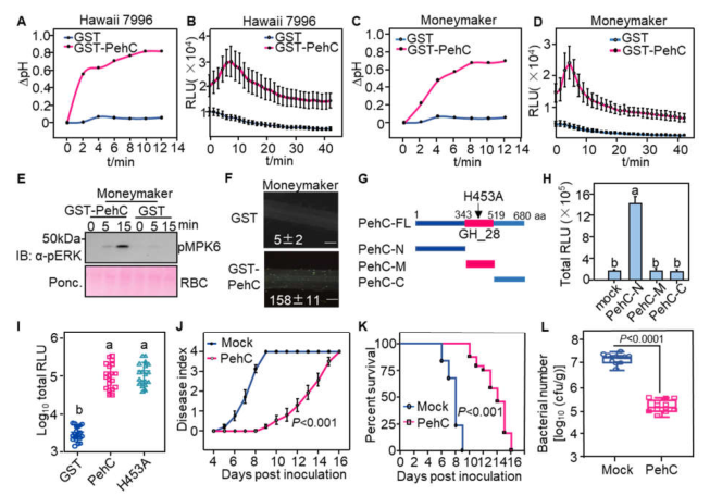
李博教授团队首先从青枯菌分泌蛋白中鉴定到激活番茄根部免疫反应的活性组分,并通过LC-MS/MS确定该组分中丰度最高的蛋白—多聚半乳糖醛酸酶外切酶PehC。研究证明该蛋白能够特异性触发番茄根部的早期免疫反应,并且其免疫活性依赖于N端而不依赖酶活性(图1)。为了探讨PehC激活植物免疫的生物学功能,作者使用PehC预处理番茄感病品种Moneymaker,发现PehC可以显著诱导番茄对青枯菌的抗性。RNA-seq分析番茄在PehC诱导后的转录组变化,结果表明PehC在青枯菌侵染早期能够诱导番茄的防御反应的发生,证实了PehC是一种触发番茄防御反应和诱导对青枯菌抗性的新型免疫激发子,该免疫识别由依赖番茄BAK1的RLK型受体蛋白介导。



1 青枯菌分泌蛋白触发番茄免疫反应

接下来为了进一步研究PehC在青枯菌侵染中的生物学功能,作者在GMI1000菌株背景下构建了突变菌株ΔpehC以及突变体背景下回补野生型PehC和酶活位点突变PehC H453A菌株,检测不同菌株对番茄致病性和诱导免疫反应的差异,发现ΔpehC菌株致病力和诱导免疫反应的能力均显著减弱,ComH453A菌株致病力减弱而诱导免疫反应能力没有变化(图2),说明PehC对于青枯菌的毒力及其在番茄木质部的生长是必需的,并且可能在番茄与青枯菌互作中发挥着其他的生物学功能。



2 PehC是青枯菌毒力和在木质部增殖所必需的

为了验证这种可能性,作者检测了PehC作为多聚半乳糖醛酸酶外切酶的酶学活性,发现PehC可以进一步水解青枯菌侵染过程中产生的果胶降解片段OGs释放出半乳糖醛酸GalA,从而抑制损伤相关的分子模式DAMP--OGs触发的番茄DTI免疫反应(图3)。同时作者发现GalA在青枯菌侵染早期可以作为碳源被利用,从而促进其在木质部的定殖和生长,是一种微生物适应机制,进一步拓展了PehC在番茄与青枯菌互作中的生物学功能。



3 PehC产生GalA为青枯菌侵染提供碳源

基于以上研究结果,作者提出了PehC 在青枯菌侵染中发挥多重功能的工作模型:在侵染过程中,青枯菌分泌PehA水解寄主植物细胞壁的重要成分果胶,生成OGs。OGs作为一种DAMP,可被植物细膜表面受体WAK1识别并触发DTI。为了逃避这种识别,青枯进化出PehB和PehC来降解OG,生成二聚体GalA2和单体GalA。这些单糖可以在侵染早期作为碳源被青枯菌利用,帮助其在木质部中定殖和生长。同时为了抵抗青枯菌的入侵,番茄进一步进化出了RLK类型的模式识别受体来识别PehC,激活PTI免疫(图4)。该研究提出了番茄与青枯菌共同进化的模型,为植物与病原菌之间的军备竞赛提供了新的模式。


4 PehC在青枯菌侵染过程中发挥多重功能的工作模型

英国365集团和农业微生物资源发掘和利用全国重点实验室博士毕业生柯晶晶和硕士在读研究生朱婉婷为本论文的共同第一作者,李博教授为论文的通讯作者,英国365集团陈伟教授参与了本项研究,姜道宏教授、付艳苹教授等对该研究进行了指导和建议。该研究得到国家重点研发计划、国家自然科学基金、病虫害绿色防控重大专项和中央高校基本科研业务费等项目的资助。


论文链接:

https://academic.oup.com/plcell/advance-article/doi/10.1093/plcell/koad098/7091960


文字:朱婉婷

图片:李博

审核:李博


版权所有:Copyright © 365英国上市(集团)有限公司官网-Official website

地址:湖北省武汉市洪山区狮子山街1号英国365集团第三综合楼

邮箱:zkbg

电话:027-87282130

邮编:430070